广州4条公交线路将停运,多条线路有调整
广州市交通运输局
2026-02-13
2月10日,广州市交通运输局发布《关于调整公共汽车旅游公交3线等线路的告示》。
为进一步优化公交线网布局,广州市交通运输部门经研究,决定自2026年3月1日首班车起调整以下公交线路:
一、公共汽车旅游公交3线由中成路总站至琶洲石基村(黄埔古港)总站调整为琶洲石基村(黄埔古港)总站环线,至花城大道折返;服务时间调整为6:00-22:00,服务标准调整为早、晚高峰期(7:30-8:30、17:30-18:30)不大于20分钟一班,其余时段30分钟一班(逢半点、整点发班)。
二、公共汽车444路由镇龙新总站至龙江村总站调整为镇龙新总站环线,增设并停靠大坦沙岩社站。
三、公共汽车181、420、470、453A路暂停运营。
公共汽车线路调整设置情况表
另外
广州还有这些公交线路拟调整↓
为优化公交线网布局,公共汽车833、758、737、215、241、333A、352A路等计划调整行经路段及站点,公共汽车259路与830路整合。
根据《广州市公共汽车电车客运管理条例》相关规定,现将上述线路调整方案进行公示征求意见,广大市民可于2026年3月12日前通过广州市交通运输局网站—互动交流—领导信箱栏目提出意见和建议。
公共汽车调整设置情况表
公共汽车833路调整示意图
公共汽车758路调整示意图
公共汽车259路调整示意图
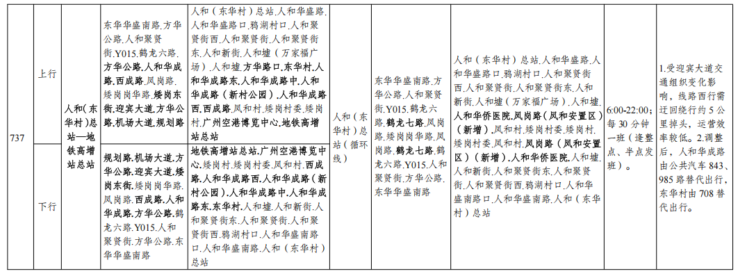
公共汽车737路调整示意图
公共汽车215路调整示意图
公共汽车241路调整示意图
公共汽车333A路调整示意图
公共汽车352A路调整示意图
