广州“十条”整肃中考:多条禁令早已有之,执行才是成败关键
前几天,广州教育部门打出整肃中考的“组合拳”:对内下发“铁腕十条”,对外公布“一模统考”和“招生负面清单”。然而细察之下,“铁腕十条”和“负面清单”内容多为过去政策的延续和重申,10条禁令中,6条早已有之,4条为新增措施。
《隽言教育》调查发现,从校长到家长,各方肯定政策精准性的同时,疑虑却高度一致:再好的条文若不能铁面执行、严格落实,恐怕将沦为“纸上禁令”。这场旨在净化教育生态的攻坚战,成败之钥并非政策本身,而在于执行者能否真正做到“零容忍”的严查与惩处。
从内部“铁腕十条”到公开“负面清单”
2025年12月29日,广州市教育局召集全市高中召开了中考招生会,并内部下发了《广州市规范普通高中招生工作十条措施》(以下简称“铁腕十条”)。而且,广东省教育厅相关负责人也参与了会议并作重要发言。
也就是说,全市所有普通高中学校及校长,都明确了解会议精神并收到了文件。(详见报道:《独家重磅!广州出台“铁腕十条”严管中考:条条精准“零容忍”违规招生|隽言教育》)
随后2025年12月31日,广州市教育局官网发布《关于开展2026届初三毕业班适应性测试的通知》(以下简称“《测试通知》”)和《2026年广州市普通高中招生工作负面清单》(以下简称“《2026年负面清单》”)。
《测试通知》公布中考一模全市统考、统一阅卷、向考生本人发布测试成绩、发布5分段统计表、向各区及初中学校分发测试成绩数据。
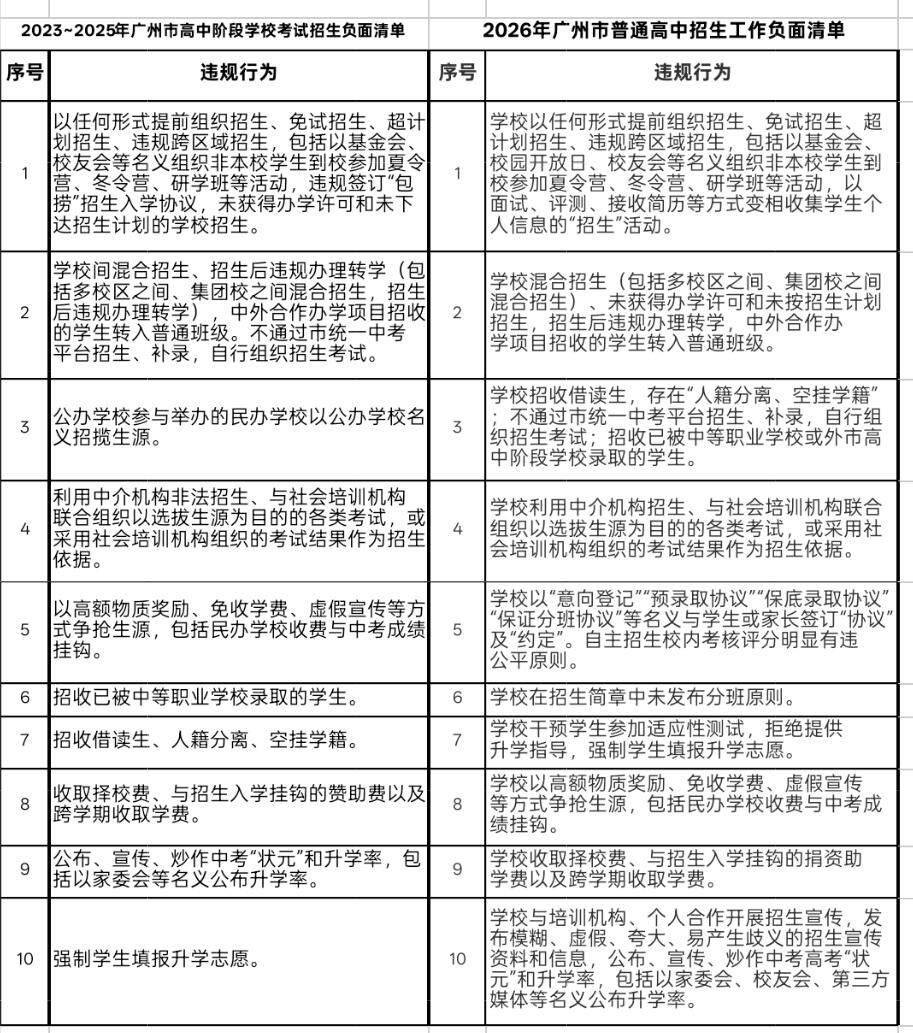
《2026年负面清单》明确规定了十条违规行为,内容承袭“铁腕十条”,可视为其精简版。
10条禁令6条“标配”4条“上新”
查询广州教育文件可知,中考招生的“负面清单”,并非首次发布而是“标配”;10条的内容中的6条早已有之,只有4条是新增措施。
近几年,每年市教育局、市招考办发布的普通高中招生工作的文件,基本都有“负面清单”作为附件。例如,2023年5月4日,《广州市招生考试委员会办公室关于做好2023年高中阶段学校招生填报志愿工作的通知》中,附件2《广州市高中阶段考试学校招生负面清单》规定十条违规行为。近年来,重大中考政策附件中的负面清单基本都是这十条。几天前发布的2026年最新版“负面清单”稍有变化。

两相比较即可看出,禁止“签约”“包捞”“混合招生”“炒作升学率”“与中介或机构联合组织考试、作为招生依据”“借读、人籍分离”“强制学生填报志愿”“高额奖励争抢生源”等规定,一直存在。
变化的是,2026年版“负面清单”的第5、6、7、10条,为新增内容。
“协议”新规:细化明确各种违规“协议”
《2026年负面清单》中的新规5内容为:学校以“意向登记”“预录取协议”“保底录取协议”“保证分班协议”等名义与学生或家长签订“协议”及“约定”。自主招生校内考核评分明显有违公平原则。
这条是对过往违规招生禁令“违规签订‘包捞’入学协议”的延续和细化,明确了各种“协议”类型。
分班新规:实操如何堵“漏洞”?
新规6“学校在招生简章中未发布分班原则”,源于“铁腕十条”中的第10条:各普通高中须在招生简章中明确分班原则,除体育、艺术特长生外,自主招生学生原则上集中编班,其余学生按中考成绩或中考成绩与入学测试综合成绩排序作为分班依据(含特色班型),并在招生简章中予以明确。不断扩大适合学生发展的多样化特色教育,推动普通高中形成“一校一品”“特色多样化发展”的发展格局。
国家政策允许高中设置特色班,原意是促进学校多元发展,为学生提供更丰富的教育选择。但在过去的招生中,不少高中学校为了吸引学生报考,通常将特色班等同于重点班宣传,承诺更好的师资、入班分数线门槛,以“保证分班协议”等名义与学生或家长签订“协议”及“约定”。
家长刘女士担心:“会不会中考前要找各种‘渠道’接触学校,打听入学测方式和内容‘做准备’?”
多位校长提醒,分班按“中考成绩与入学测试综合成绩排序”是否留下“漏洞”?“入学测试测什么、怎么测,不还是学校自己说了算?教育局不可能逐个学校、逐个学生去排查入学测试卷,结果就还是学校自己决定怎么分班,并以此与家长‘沟通’。”
一模新规:学生清晰全市排名、精准填报志愿
新规7,禁止“学校干预学生参加适应性测试,拒绝提供升学指导,强制学生填报升学志愿”,是中考一模全市统考的配套措施。
“初三毕业班适应性测试”就是中考一模,4月24日—26日举行。
中考录取,本质是看全市排名。全市统考、统一阅卷、向考生本人发布测试成绩、发布5分段统计表,可以让考生和家长清晰全市大致排名,有助于准确填报志愿。
同时,向各区及初中学校分发测试成绩数据,让学校了解全校考情、诊断复习的同时,也避免了学校收集学生成绩干预志愿填报、外界给学校“民间排名”等弊端。(详见报道:《广州中考一模将全市统考?告别“盲报”志愿,向“签约”说不|隽言教育》)
宣传新政:禁止学校与培训机构、个人合作招生宣传
新规第10条内容为:学校与培训机构、个人合作开展招生宣传,发布模糊、虚假、夸大、易产生歧义的招生宣传资料和信息,公布、宣传、炒作中考高考“状元”和升学率,包括以家委会、校友会、第三方媒体等名义公布升学率。
此条明确提出学校不得与培训机构、个人合作开展招生宣传,发布夸大、虚假、歧义信息。后半截不得炒作升学率的政策早已有之。
核心关切:政策生命力在于执行
如前文所述,无论是“铁腕十条”还是其精简版“负面清单”,其中大部分条款实际上在过往政策中已反复出现。“铁腕十条”和“负面清单”都精准扼住了中考违规招生的“七寸”,但过去依然有一些乱象屡禁不止,说明再好的政策若不能切实落地,终将流于形式。“政策若是高高举起、轻轻放下,没有意义。”一位校长说。
多位校长坦言,招生工作早已让他们不堪重负:“学校最得力的干部,大半年时间都扑在招生上,为了争取生源,各种‘台下功夫’不断。如果能真正杜绝‘暗箱操作’,大家都不用再‘卷’招生,真是松一口气。”
“只要所有学校公平地不能搞‘小动作’和‘潜规则’,我们绝对支持、也愿意严格遵守。”校长们最关心的是,“政策能否严格执行到位?是不是对所有学校一视同仁、违规必罚?”
“历史经验表明,如果‘撑死胆大的’,政策就容易形同虚设。”多位校长呼吁,“希望管理部门无论面对哪所学校,都能严肃查处、公开通报。只有让大家看到是动真格的,禁令才有威慑力。学生、家长、老师和校长才能真正从‘招生暗战’里解脱出来,把精力放回到教学和办学特色上。”
文|记者 蒋隽
