广东迎返程高峰!22个长度超过3公里、时间超过30分钟点段公布
金羊网
2025-10-08
10月7日,记者从广东交警获悉,7日、8日将迎来返程高峰,车流量约951万车次。
经广东省公安厅交通管理局与省交通运输厅联合研判,今年广东中秋国庆假期期间较为拥堵的路段、收费站、车流较饱和服务区以及充电设施利用率高的服务区如下。
繁忙高速公路路段

车流繁忙服务区

充电繁忙服务区

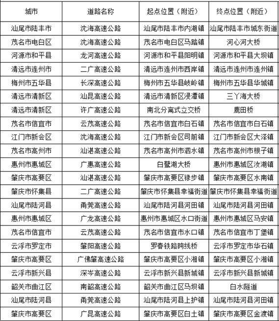
截至10月7日11时30分,全省高速通行缓慢长度超过3公里,时间超过30分钟的点段共22个,在河源市(1)、江门市(1)、茂名市(4)、云浮市(2)、韶关市(1)、惠州市(2)、清远市(3)、汕尾市(3)、梅州市(1)、肇庆市(4)。包括龙河高速公路、沈海高速公路、许广高速公路、云茂高速公路、二广高速公路等。

文 | 记者 郭思琦 通讯员 粤交警
图 | 通讯员提供
