事关公办中小学收费,广州正公开征求意见
6月11日,广州市发展和改革委员会官网公布了《广州市发展和改革委员会 广州市教育局 广州市财政局 广州市市场监督管理局关于进一步规范我市公办中小学收费管理的通知(征求意见稿)》(简称《通知》),公开征求社会公众意见。其中,《通知》明确9个服务性收费和代收费项目,在伙食费(含课间餐)、校车费、作业本费、代购教辅材料费等基础上,增列课后服务费和研学旅行、社会实践费。
《通知》明确政府定价的收费项目以及服务性收费和代收费。明确广州市公办中小学教育收费区间为小学、初中、普通高中(含中外合作办学)、职业高中,收费项目包括学费、住宿费、服务性收费和代收费四项。
学费方面,义务教育阶段不收取学费。非义务教育阶段学费实行政府定价(政府指导价):普通高中、职业高中学费实行政府定价;普通高中经省教育行政部门审批后开展的中外合作办学学费实行政府指导价。
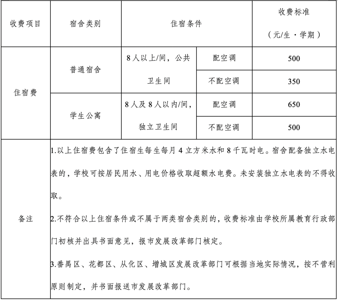
在住宿费方面,农村义务教育阶段不得向学生收取住宿费;其他公办中小学住宿费实行政府定价,具体标准如下:
服务性收费是指学校在完成正常的教学任务外,按规定为在校学生提供与教学或生活相关联、由学生或学生家长自愿选择的服务而收取的费用。代收费是指学校在学生或学生家长自愿的前提下,按规定通过引入第三方有偿为学生在校学习和生活提供便利服务的,为相关单位代收代付的费用。
《通知》明确9个服务性收费和代收费项目,在伙食费(含课间餐)、校车费、作业本费、代购教辅材料费等基础上,增列课后服务费和研学旅行、社会实践费。
具体来看,课后服务费,按照广州市课后服务相关政策执行。研学旅行、社会实践费方面,在完成正常的教育教学任务外,为在校学生组织的研学旅行、社会实践活动,对应由学生或学生家长承担的部分费用,学校可根据自愿和非营利性原则据实收取,不得开展以营利为目的的经营性创收,对家庭经济困难学生要适当予以减免收费。
《通知》特别提出,学校不得在以上规定的服务性收费、代收费事项外增设收费项目。
此外,《通知》进一步规范收退费管理。规定学校不得在规定的服务性收费、代收费事项外增设收费项目。明确学校收费、退费的相关原则,提升政策措施的清晰度和可操作性。另外,对学校、家长集中反映较多的问题,予以细化明确或补充完善。
在强化收费监管方面,《通知》提出,严格落实学校收费公示制度,将收(退)费办法、奖助(减免)政策纳入公示内容。加强对教育收费行为的监督管理,切实防止乱收费行为。
