国家喊你减肥了!权威食谱,一日三餐,广东人可以这样吃
十四届全国人大三次会议9日举行记者会,民政部、人力资源和社会保障部、住房和城乡建设部、国家卫健委四部门负责人就相关问题回答中外记者提问。
国家卫生健康委员会主任雷海潮表示,将持续推进体重管理年行动。当前危害中国老百姓健康的首个主要危险因素和疾病,来自慢性的非传染性疾病,而慢性非传染性疾病当中的很多致病因素跟每个人的行为生活方式、饮食和体育锻炼都密切相关,比如体重异常的问题。

体重异常容易导致高血压、糖尿病、心脑血管、脂肪肝,甚至一部分的癌症也和体重异常有一定的关联。每一个人做好自己的健康第一责任人是非常关键的。
国家卫生健康委面向公众发布的《体重管理指导原则(2024年版)》指出,有研究预测,如果得不到有效遏制,2030年我国成人超重肥胖率将达到70.5%,儿童超重肥胖率将达到31.8%。
什么样的胖才是真的超重肥胖?
超重和肥胖受多种因素的影响。其中包括了遗传、饮食、身体活动水平、生活习惯以及社会环境的改变等。
体质指数(BMI)是衡量人体胖瘦程度的标准。
BMI=体重(kg)/身高(m)²
我国健康成年人的BMI正常范围在18.5至24之间。
BMI在24至28之间被定义为超重。
达到或超过28就是肥胖。其中,又根据BMI分为轻度肥胖、中度肥胖、重度肥胖以及极重度肥胖。

健康减肥该怎么吃?
国家卫健委制定
《成人肥胖食养指南(2024年版)》
春夏秋冬“三餐四季”食谱已备好
干货满满,记得收藏↓↓
记住这3点,想不瘦都难
吃多少?
可基于不同人群每天的能量需要量,推荐每日能量摄入平均降低30%~50%或降低500~1000kcal,或推荐每日能量摄入男性1200~1500kcal、女性1000~1200kcal的限能量平衡膳食。

三大宏量营养素的供能比分别为:脂肪20%~30%,蛋白质15%~20%,碳水化合物50%~60%;推荐早中晚三餐供能比为3:4:3。
吃什么?
减重期间应少吃油炸食品、含糖烘焙糕点、糖果、肥肉等高能量食物(高能量食物通常是指提供400kcal/100g 以上能量的食物),每天食盐摄入量不超过5g,烹调油不超过20~25g,添加糖的摄入量最好控制在25g以下。此外,还要限制饮酒。
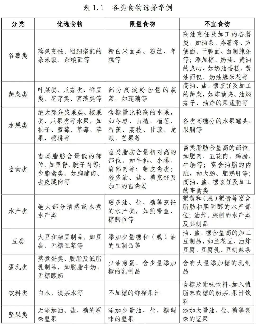
“管住嘴,迈开腿”,膳食营养和身体活动是肥胖防治的两大重要影响因素。指南指出,减肥的关键三分靠动,七分靠吃。哪些要多吃?哪些要少吃或不吃?一张表说清楚!记得保存↓↓

怎么吃?
重视早餐,不漏餐。晚餐勿过晚进食,建议在17:00~19:00 进食晚餐,晚餐后不宜再进食任何食物,但可以饮水。不暴饮暴食,控制随意进食零食、喝饮料,避免吃夜宵。
进餐宜细嚼慢咽,减缓进餐速度可以增加饱腹感,降低饥饿感。
适当改变进餐顺序,按照“蔬菜一肉类一主食”的顺序进餐,有助于减少高能量食物的进食量。

你属于哪种肥胖?
中医教你辨别!
中医认为,肥胖属本虚标实证,辨证涉及痰、湿、热等病理因素,常兼夹痰湿、血瘀、气郁等标实之证,其病位多在脾胃,与肾气虚关系密切,并可涉及五脏。常见辨证分型及临床表现分为5类。
01 胃热火郁证
肥胖多食,消谷善饥,大便不爽,甚或干结,尿黄,或有口干口苦,喜饮水,舌质红,苔黄,脉数。可采用具有清胃热、消导滞作用的食药物质,如铁皮石斛、麦芽等。
02 痰湿内盛证
形体肥胖,身体沉重,肢体困倦,脘痞胸满,可伴头晕,口干而不欲饮,大便黏滞不爽,嗜食肥甘醇酒,喜卧懒动,舌质淡胖或大,苔白腻或白滑,脉滑。可采用化痰消滞作用的食药物质,如薏苡仁、橘皮、砂仁等。
03 气郁血瘀证
肥胖懒动,喜太息,胸闷胁满,面晦唇暗,肢端色泽不鲜,甚或青紫,可伴便干、失眠等。可采用理气化瘀作用的食药物质,如橘皮、山楂、当归等。
04 脾虚不运证
肥胖臃肿,神疲乏力,身体困重,脘腹痞闷,或有四肢轻度浮肿,晨轻暮重,劳则尤甚,饮食如常或偏少,既往多有暴饮暴食史,小便不利,大便溏或便秘,舌质淡胖,边有齿印,苔薄白或白腻,脉濡细。可采用健脾益气作用的食药物质,如茯苓、山药、莲子等。
05 脾肾阳虚证
形体肥胖,易于疲劳,四肢不温,甚或四肢厥冷,喜食热饮,小便清长,舌淡胖,舌苔薄白,脉沉细。可采用温阳补虚作用的食药物质,如小茴香、山药、肉桂等。
国家出手教你减肥!
“三餐四季”食谱来了
广东人“三餐四季”可以怎么吃?
查看华南地区四季菜谱
↓↓↓




↓↓识别下方二维码查看
《成人肥胖食养指南(2024年版)》全文

温馨提醒
减肥要循序渐进
较为理想的减重目标应该是
6个月内,减少当前体重的5%~10%
合理的减重速度为
每月减2~4公斤
(金羊网综合自国家卫生健康委官网、健康中国、央视一套、央视新闻、央广网)
