【金羊早晚报】第9届亚洲冬季运动会金银纪念币正式发行
热点聚焦
-
记者从自然资源部中国地质调查局获悉,我国在青藏高原取得找矿重大突破,新发现铜矿资源量2000余万吨。
-
近日,新海港、秀英港以及南港码头,车、客流量相比元旦前明显增加,三大港实行全预约过海模式,车辆可实现到港即登船。
今日热闻
-
近日,一名19岁女孩爆料称,自己在乘坐嘀嗒出行顺风车时,被司机在高速路上赶下车。此事经羊城晚报报道后引发关注。
-
近期,全国多地流感高发,据中国疾控中心最新数据,目前流感病毒阳性率持续上升,其中99%以上为甲流。
广州城讯
-
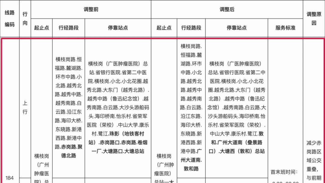
近日,据广州市交通运输局公示,为优化公交线网布局,公共汽车184、465、468、965、B11、709、714、716、夜116路等线路计划调整行经路段及站点,公共汽车43、夜78、夜127路等线路
-
近日,随着最后一榀钢结构网架拼装完成,广州白云机场三期扩建工程交通中心综合体项目顺利实现采光顶钢结构全面封顶。
大湾区快报
-
在春节申遗成功及240小时过境免签政策,双重利好叠加之下,在即将到来的2025年春节,广东向全国乃至全球游客发出诚挚邀请,“请到广东过大年”!
-
近日,2024广东游戏产业年会暨“金钻盛典·年度游戏成果发布”仪式在珠海举行。
财经观察
-
随着低空经济的蓬勃发展,相关行业对于飞行员、飞控手、飞行器研发等人才的需求也在持续增长。低空领域都有哪些岗位新机遇?岗位所需的专业技能和其他行业又有哪些不同?
-
经过三年多的调整,2024年四季度,中国核心城市房地产成交量连续3个月回升,出现止跌回稳新趋势。
娱塘娱眼
-
近日,不少网友发现鹿晗的多个平台社交账号被禁止关注,理由为“该用户违反法律法规”。此事曝光后在网上引起热议。
竞技场
-
近日,第9届亚洲冬季运动会金银纪念币正式发行。这是我国首次发行亚洲冬季运动会题材的贵金属纪念币。
环球视野
-
近日,美国国会将点数选举人票,正式确认前总统、共和党总统候选人特朗普当选下一任总统。
-
针对美国总统拜登下令中止日本制铁公司收购美国钢铁公司一事,日本首相石破茂近日表示,日本产业界已对今后日美间的投资关系表达担忧,并强烈要求美方采取措施消除相关疑虑。
2025-01-07







