胖东来招翻译年薪不低于50万元,仅限女性!
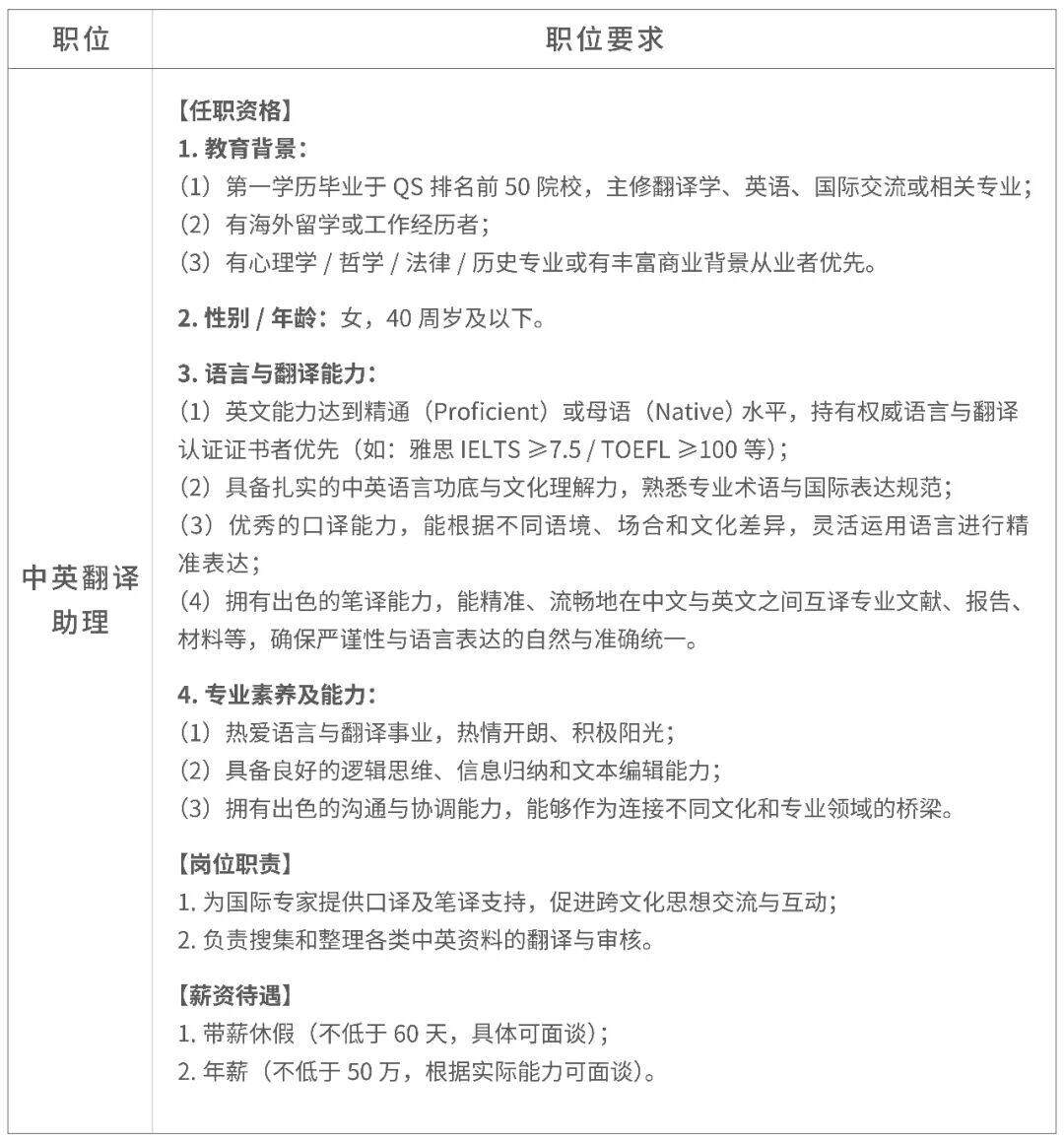
11月11日,许昌市胖东来商贸集团发布了一则引人关注的招聘公告,计划公开招聘2名中英翻译助理,为企业的国际交流与文化发展提供支持。
公告中最引人注目的待遇条件是“年薪不低于50万”以及“带薪休假不低于60天”,引发热议。
根据公告,此次招聘旨在为国际专家提供助理翻译服务,以促进思想交流与沟通。同时,该职位也承担着通过精准翻译,学习和分享世界先进文化,从而推动企业人文发展和提升人们幸福感的目的。
本次招聘对候选人提出了较高的要求。

任职资格方面,要求应聘者第一学历毕业于QS排名前50的院校,主修翻译学、英语等相关专业,并拥有海外留学或工作经历。公告还特别指出,具备心理学、哲学、法律、历史专业背景或丰富商业经验的从业者将被优先考虑。在语言能力上,要求英文水平达到精通或母语级别,雅思(IELTS)成绩不低于7.5分或托福(TOEFL)不低于100分者优先。
此外,该职位仅限40周岁及以下的女性申请。
岗位职责主要包括为国际专家提供口译与笔译支持,以及负责各类中英文资料的翻译与审核工作。
招聘安排:
1.简历投递:2025年11月16日10:00—11月18日24:00
(1)点击→“招聘链接”进入招聘页面。
(2)应聘报名流程:

(3)应聘报名须知:简历以中英文双语表述,并辅助投递有关第一作者的文章和翻译能力等的相关材料;应聘者须认真填写相关信息,确保提供的资料真实、准确、有效;应聘者简历投递成功后,系统会以短信和邮件形式同步邀请您参与文化评估,完成文化评估,即应聘报名完成。
2.简历筛选:2025年11月19日—11月21日
3.面试安排:2025年11月22日,以短信和邮件形式同步通知简历筛选结果,并邀约参加现场面试的应聘者根据具体时间参加现场面试。
值得注意的是,此次招聘发布于胖东来创始人于东来宣布将把企业打造成“学校式企业”之后。近期,胖东来不仅自身业绩屡创新高,截至11月上旬销售额已突破二百亿元,更因其对外输出管理经验、帮扶多家零售同行的举动而备受瞩目。
