最全汇总!全国各地2023年高考分数线公布
6月23日起,全国各地2023年高考录取分数线陆续公布。
大部分高考成绩查询时间,将集中在6月23日到6月26日之间。各省级招生考试机构均会公布高考成绩官方查询的渠道,请考生和家长关注相关权威发布信息。
其中,广东省教育考试院宣布,6月25日11时30分起,考生可查询自己的高考成绩。
截至6月26日,全国31个省区市高考录取控制分数线均已公布,详情↓↓↓
西藏:
普通生源招生录取最低控制分数线
1.文史类
本科一批: A 类考生320分,B 类考生400分
2.理工类
本科一批:A类考生300分,B 类考生400分


广东:
一、本科院校(含执行本批次最低分数线的提前批非军检本科院校)
(一)本科各科类
普通类(历史):总分433分。
普通类(物理):总分439分。
体育类:文化科总分365分,体育术科203分。
美术类:文化科总分325分,美术术科195分。
音乐类(含音乐学、音乐表演-声乐、音乐表演-器乐):文化科总分325分,音乐术科195分。
舞蹈类:文化科总分310分,舞蹈术科195分。
广播电视编导类:文化科总分405分,广播电视编导术科204分。
书法类:文化科总分350分,书法术科215分。
播音与主持类(含粤语):文化科总分350分,播音与主持术科220分。
艺术类校考:文化科总分310分。
(二)特殊类型招生录取控制线(含强基计划、高水平艺术团、高校专项计划、综合评价)
普通类(历史):总分540分。
普通类(物理):总分539分。
(三)重点高校招收农村和脱贫地区学生(地方专项计划)
普通类(历史):总分510分。
普通类(物理):总分509分。
(四)高水平运动队
普通类(历史):总分457分。
普通类(物理):总分456分。
二、专科院校(含执行本批次最低分数线的提前批专科院校)
普通类(历史):总分180分。
普通类(物理):总分180分。
体育类:文化科总分310分,体育术科195分。
美术类:文化科总分230分,美术术科160分。
音乐类(含音乐学、音乐表演-声乐、音乐表演-器乐):文化科总分230分,音乐术科160分。
舞蹈类:文化科总分210分,舞蹈术科160分。
广播电视编导类:文化科总分310分,广播电视编导术科190分。
书法类:文化科总分310分,书法术科195分。
播音与主持类:文化科总分310分,播音与主持术科210分。
艺术类校考:文化科总分210分。
三、军队本科院校
(一)军队提前本科批次院校(含空军、海军招飞、武警工程大学、武警警官学院、武警特种警察学院、武警海警学院)
普通类(历史):总分540分。
普通类(物理):总分539分。
(二)军队本科批次院校
陆军工程大学(人防系统定向)
普通类(物理):总分456分。
四、中国消防救援学院
普通类(历史):总分540分。
普通类(物理):总分539分。
五、本科院校订单定向培养农村教师人才(教师专项计划)
普通类(历史):总分457分。
普通类(物理):总分456分。
其中,华南师范大学、广州大学:普通类(历史)总分520分;普通类(物理)总分519分。
体育类:文化科总分365分,体育术科203分。
美术类:文化科总分325分,美术术科195分。
音乐类(音乐学):文化科总分325分,音乐术科195分。
六、订单定向培养农村卫生人才(卫生专项计划)
(一)本科院校农村卫生人才专项计划
普通类(历史):总分520分。
普通类(物理):总分456分。
其中,汕头大学医学院、广州中医药大学:普通类(物理)总分519分。
(二)专科院校农村卫生人才专项计划
普通类(历史):总分413分。
普通类(物理):总分419分。
七、本科院校少数民族班(招收少数民族聚居地区少数民族考生)
广东技术师范大学(少数民族班)
普通类(历史):总分393分。
普通类(物理):总分399分。
八、预科班
本科院校边防军人子女预科班
普通类(历史):总分373分。
普通类(物理):总分379分。
其中,湖南大学:普通类(历史)总分540分;普通类(物理)总分539分。
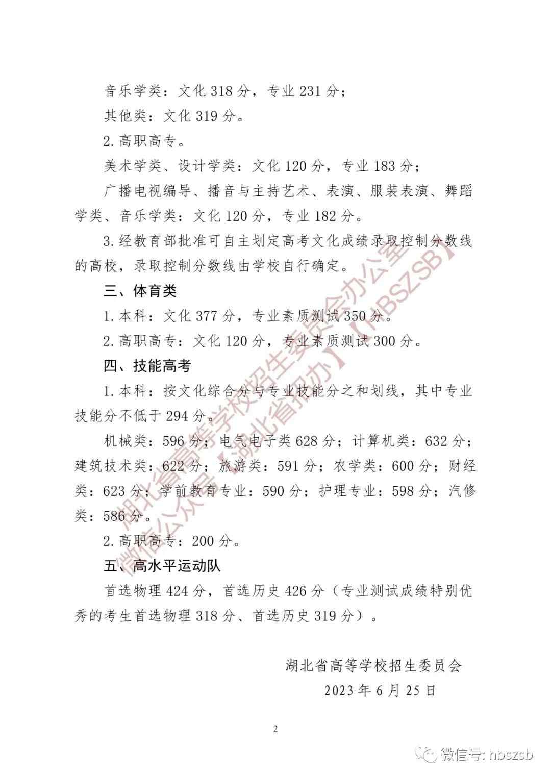
湖北:
湖北省2023年普通高校招生录取控制分数线


山东:
山东公布夏季高考各类分数线
普通类
特殊类型招生控制线520分,一段线443分,二段线150分。“3+2对口贯通分段培养”高职志愿填报资格线为393分。
艺术类
文学编导类、播音主持类、摄影类本科文化控制线443分,美术类、音乐类、书法类、航空服务艺术类本科文化控制线332分,舞蹈类、戏剧影视表演类、服装表演类本科文化控制线287分;专科文化控制线150分。独立设置的艺术院校和参照执行的艺术类专业,由院校自主划定本科文化控制线。
体育类
一段线587分;二段线480分。
高水平运动员文化录取控制线为普通类一段线。其中在教育部“阳光高考”平台公示可享受65%优惠分值的考生,按普通类一段线的65%、即287分执行。
(山东省教育厅)
浙江:
浙江2023年高考分数线

(浙江省教育考试院)
湖南:
湖南省2023年普通高校招生录取控制分数线

(湖南省教育厅)
青海:
青海省高等学校招生委员会发布2023年普通高等学校在青招生录取控制分数线。




(青海省教育招生考试)
新疆:
新疆2023年普通高校招生各批次最低投档控制分数线

(新疆招生)
海南:
2023年海南省普通高校招生本科批、部分特殊类型招生及艺术类本科批(文化课)录取最低控制分数线

(海南省考试局)
北京:
北京市2023年普通高等学校招生录取最低控制分数线

(北京教育考试院)
河南:
河南公布2023高考分数线:
①本科一批:文科547分、理科514分;
②本科二批:文科465分、理科409分。

(河南省教育考试院网站)
辽宁:
辽宁省2023年普通高等学校招生文化课录取控制分数线公布。

普通类 历史学科类
特殊类型招生控制分数线:495分
本科控制分数线:404分
专科(高职、提前专科)控制分数线:150分
普通类 物理学科类
特殊类型招生控制分数线:494分
本科控制分数线:360分
专科(高职、提前专科)控制分数线:150分
体育类 历史学科类
本、专科(高职)文化成绩控制分数线:150分
体育类 物理学科类
本、专科(高职)文化成绩控制分数线:150分
艺术类 历史学科类
本科文化成绩控制分数线:303分
本科舞蹈学、舞蹈表演、舞蹈编导、表演(仅限京剧表演)专业文化成绩控制分数线:250分
专科(高职)文化成绩控制分数线:150分
艺术类 物理学科类
本科文化成绩控制分数线:270分
本科舞蹈学、舞蹈表演、舞蹈编导、表演(仅限京剧表演)专业文化成绩控制分数线:235分
专科(高职)文化成绩控制分数线:150分
高水平运动队
文化成绩控制分数线:
历史学科类:404分,物理学科类:360分
少数体育测试成绩特别突出的考生文化成绩控制分数线:
历史学科类:282分,物理学科类:252分
(辽宁省高中等教育招生考试委员会)
江苏:
江苏公布2023普通高校招生第一阶段录取控制分数线

(江苏省教育考试院网站)
河北:
河北省2023年普通高校招生各批各类录取控制分数线公布。



(河北省教育考试院网站)
福建:
6月24日下午,福建省高等学校招生委员会召开全体会议,研究确定福建省2023年普通高考切线方案,部署高招录取工作。经会议研究决定,福建省2023年普通高考各类录取控制分数线具体如下:

(福建省教育考试院网站)
天津:
根据教育部有关规定,天津市招生委员会原则上按照招生计划数的100%划定天津市普通本科(含提前本科批次A、B阶段,普通本科批次A、B阶段)录取控制分数线。
2023年天津市普通本科录取控制分数线为472分。

(天津市教育招生考试院)
山西:
6月24日,山西省普通高校招生本科录取最低控制分数线(不含二批本科C类院校)公布:
一、普通高校招生本科录取最低控制分数线(不含二批本科C类院校)
(一)文史类:第一批490分;第二批418分。
(二)理工类:第一批480分;第二批396分。
(三)艺术类
1.文化成绩最低控制分数线
第一批:艺术(文)368分;艺术(理)360分。
第二批:艺术(文)314分;艺术(理)297分。
2.专业成绩最低控制分数线
省统考:美术专业208.00分;音乐专业78.00分;舞蹈专业66.00分;表演专业72.00分;书法学专业75.00分。省联考:播音与主持专业80.00分;广播电视编导及戏剧影视文学专业306.00分;航空服务艺术与管理专业251.00分。
(四)体育类
1.文化成绩最低控制分数线
第一批:体育(文)392分;体育(理)384分。
第二批:体育(文)334分;体育(理)317分。
2.专业成绩最低控制分数线
体育(文)80.0分;体育(理)80.0分。
(山西省招生考试管理中心)
重庆:
6月24日,重庆市2023年全国普通高校各类招生录取最低控制分数线公布:

(重庆市教育委员会)
陕西:
2023年全国普通高等学校招生陕西省各批次录取最低控制分数线如下:




(陕西省教育考试院)
贵州:
贵州省2023年普通高校招生各类别各批次最低投档控制分数线如下:
一、文史、理工类最低投档控制分数线
第一批本科院校,理工类459分,文史类545分
第二批本科院校,理工类371分,文史类477分
高职(专科)院校,理工类180分,文史类180分
二、体育类最低投档控制分数线
(一)本科
体育专业分:97分
文化分:体育文435分 体育理350分
综合分:体育文338分 体育理298分
(二)高职(专科)
体育专业分:97分
文化分:体育文160分 体育理160分
综合分:体育文177分 体育理177分
三、艺术类最低投档控制分数线
(一) 本科(含梯度志愿本科、平行志愿本科)
1.艺术文
播音编导:405分
美术设计:382分
音乐表演:358分
舞蹈:334分
书法学:382分
航空服务艺术与管理:382分
2.艺术理
播音编导:315分
美术设计:297分
音乐表演:278分
舞蹈:260分
书法学:297分
航空服务艺术与管理:297分
(二) 高职(专科)
艺术文:160分
艺术理:160分
(三)教育部批准的独立设置艺术院校本科专业,由院校自行划定高考文化分数线。
四、民汉双语专业
民族语言口语测试成绩资格线:97.9分
(贵州省招生考试院)
广西:
6月24日上午,广西划定并公布2023年普通高校招生录取最低控制分数线。
一、本科第一批录取最低控制分数线:理工类475分,文史类528分。
二、本科第二批录取最低控制分数线:理工类347分,文史类428分。
三、高职高专批录取最低控制分数线:理工类180分,文史类180分。
四、体育类专业的录取由文化分数线和体育统考分数线双线控制。各批次的录取最低控制分数线分别为:
体育类普通本科批(文化/体育统考):253分/83分;
体育类高职高专批(文化/体育统考):160分/60分。
五、艺术类专业的录取由文化分数线和艺术统考分数线双线控制。各批次的录取最低控制分数线分别为:
艺术类普通本科批文化分数线:艺术理类261分,艺术文类321分;艺术统考分数线:美术类226分,书法类249分,音乐类228分,舞蹈类198分,播音主持类218分,广播影视编导类235分,航空服务类242分。
艺术类高职高专批文化分数线:艺术理类126分,艺术文类126分;艺术统考分数线:美术类210分,书法类236分,音乐类185分,舞蹈类185分,播音主持类205分,广播影视编导类219分,航空服务类225分。
(广西招生考试院)
黑龙江:
2023年黑龙江全省高考文史、理工类本科一批、二批、高职专科批,艺术类、体育类文化课和专业课及术科最低录取控制分数线如下:
一、普通类录取控制分数线
1.普通本科一批录取控制分数线:文史430分,理工408分。
2.普通本科二批录取控制分数线:文史341分,理工287分。
3.普通高职(专科)批录取控制分数线:文史160分,理工160分。
二、艺术类录取控制分数线
1.艺术类本科批文化课录取控制分数线:文艺255分,理艺215分。
2.艺术类高职(专科)批文化课录取控制分数线:文艺150分,理艺150分。
3.艺术类本科批专业课录取控制分数线:美术与设计学类180分,音乐学类105分,戏剧与影视学类140分,舞蹈学类207分,书法学专业135分。
三、体育类录取控制分数线
1.体育类本科批文化课录取控制分数线:文体238分,理体200分。
2.体育类高职(专科)批文化课录取控制分数线:文体150分,理体150分。
3.体育类本科批术科录取控制分数线:文体73分,理体71分。
(黑龙江省招生考试院)
安徽:
6月24日,2023年安徽高考分数线公布,具体如下:

(安徽省教育招生考试院)
四川:
普通类各批次录取控制分数线
一、文科
本科第一批:527分;本科第二批:458分;专科批:150分。
二、理科
本科第一批:520分;本科第二批:433分;专科批:150分。
▲艺术体育类专业招生文化考试录取控制分数线另文公布

(四川省教育考试院)
上海:
2023年上海市普通高等学校秋季招生本科各批次录取控制分数线经审定公布如下:
本科录取控制分数线:405
特殊类型招生控制分数线:504
艺术类本科文化控制分数线:304
体育类本科文化控制分数线:284

(上海国子监发布)
内蒙古:
文科:一本468分,二本376分;
理科:一本434分,二本333分。

(内蒙古自治区教育招生考试中心)
云南:
①一本:文史类530分、理工类485分;
②二本:文史类465分、理工类405分。

(云南省招生考试院)
江西:
①文史类:一本533分,二本472分。
②理工类:一本518分,二本445分。


(江西发布)
宁夏:
①第一批本科:文史类488分,理工类397分;
②第二批本科:文史类421分,理工类340分。


(宁夏教育厅)
吉林:
①重点本科(第一批):文史类485分,理工农医类463分;
②普通本科(第二批):文史类341分,理工农医类292分。

(吉林省教育考试院官网)
甘肃:
本科一批:文史类488分,理工类433分;
本科二批:文史类420分,理工类337分。
高职(专科)批:文史类160分,理工类160分。

各地公布时间:


